• 哈体新闻
    当前位置: 首页 > 新闻动态 > 哈体新闻 > 正文
    喜报|我校获高等教育(本科)国家级教学成果二等奖!
    来源: 作者: 编辑:宣传统战部 2023-08-03

     

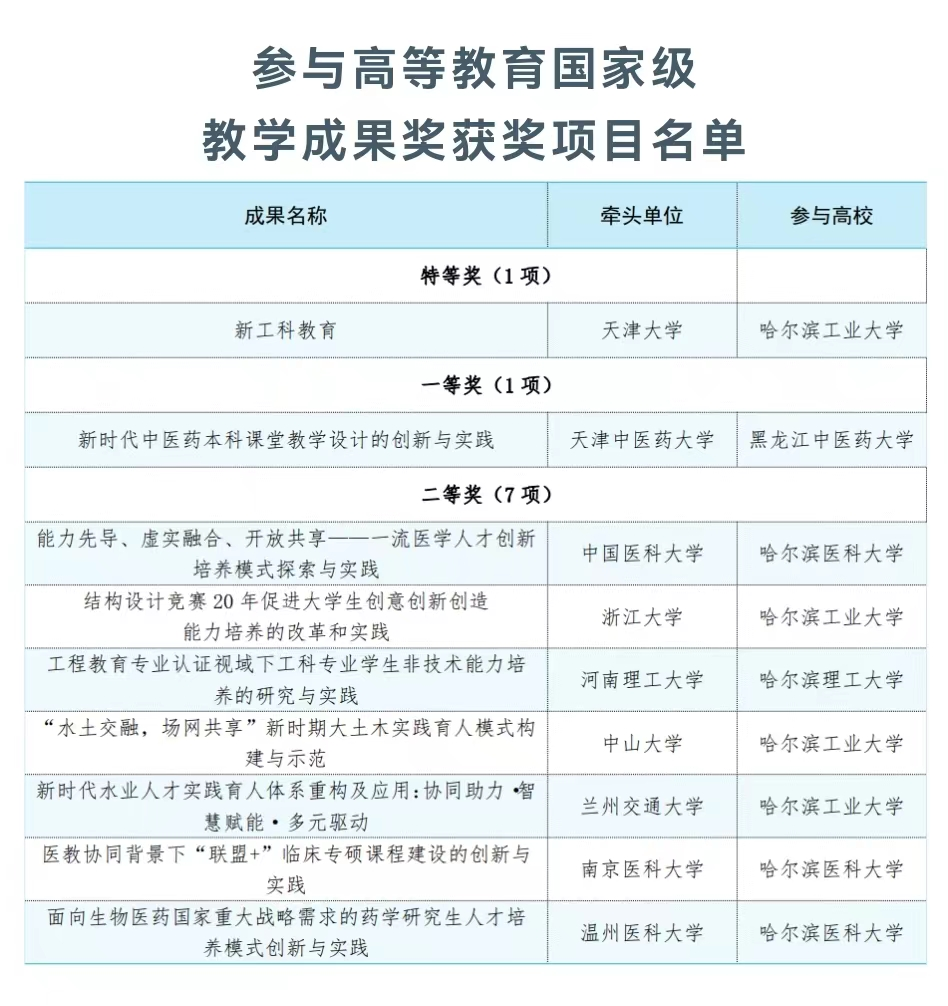
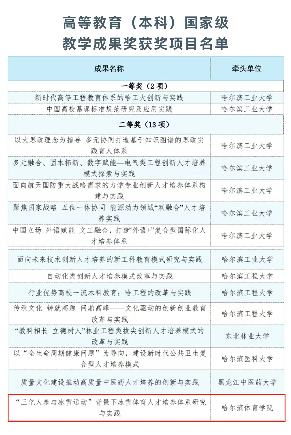
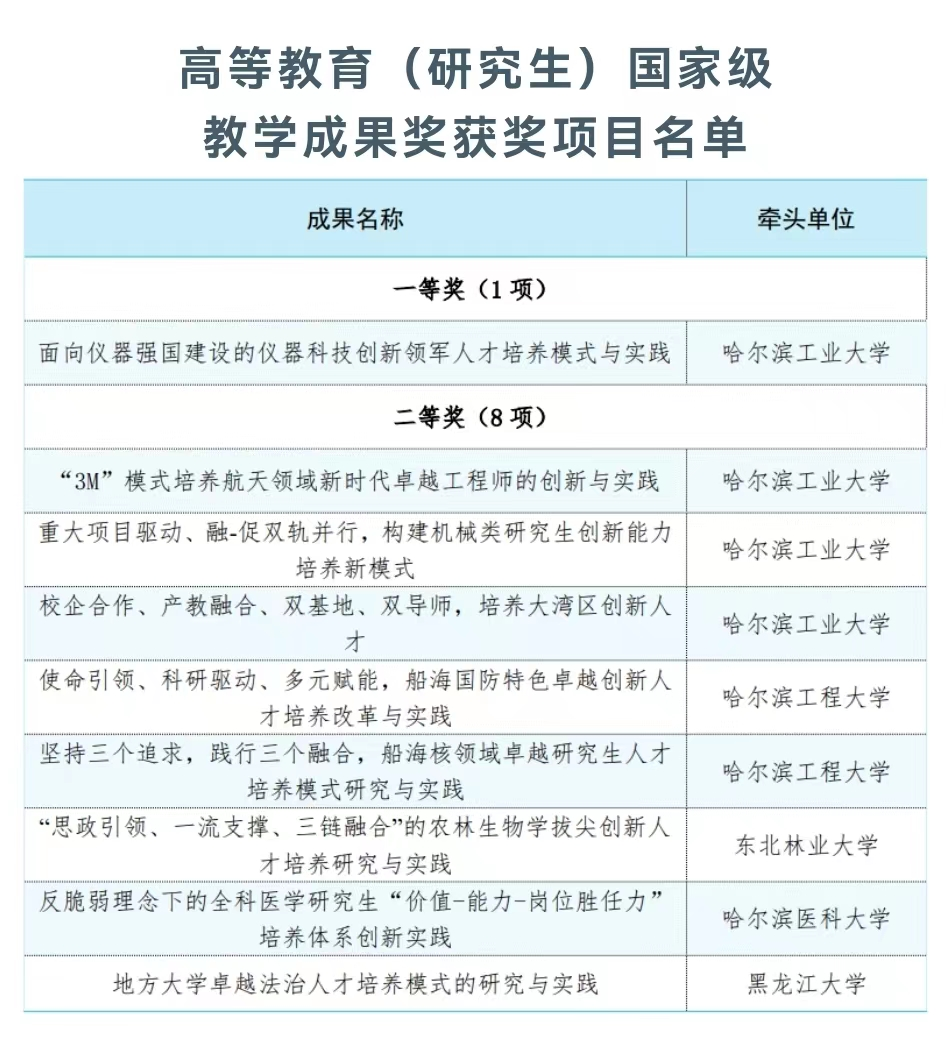
    近日,教育部公布了《教育部关于批准2022年国家级教学成果奖获奖项目的决定》(教师〔2023〕4号),我省共24项高等教育成果获国家级教学成果奖,获高等教育(本科)国家级教学成果奖15项,其中一等奖2项、二等奖13项;获高等教育(研究生)国家级教学成果奖9项,其中一等奖1项、二等奖8项。我省高等教育(本科和研究生)国家级教学成果奖获奖位列全国第9位。此外,我省高校与其他高校合作完成成果获奖9项,其中特等奖1项、一等奖1项、二等奖7项。

    我校主持成果《“三亿人参与冰雪运动”背景下冰雪体育人才培养体系研究与实践》获高等教育(本科)国家级教学成果奖。

    我校在高等教育国家级教学成果奖中斩获佳绩,体现了教师坚守三尺讲台、潜心教书育人的创新性成果,展示了我校在深化立德树人、教书育人、严谨笃学、教学改革等方面所取得的进展和成绩。学校将不断提升教学水平和教育质量,助力建设龙江高质量教育体系。

    学校公众号

    党政办公室:0451-82700741;传真:0451-82710046

    招生就业处(本科生招生咨询):0451-82766447

    研究生院(研究生招生咨询):0451-82719652

    学生工作部(学生处):0451-82715117

    武装部(保卫处):0451-82763110

    教务处学籍科:0451-82768911

    学校档案室:0451-82719240

    尚志校区(帽儿山高山雪场):0451-82723367

    地址:哈尔滨市南岗区大成街1号